阴曹地府
小编感觉阴曹地府的玩家完全可以忽略本次门派调整的影响,因为在本次门派调整中阴曹地府的三个流派虽然都得到了修改,但是这三个流派的调整内容却都是非常少的,虽然增加了一些伤害,降低了一些抗性,但是这样的调整对于现在的梦幻西游的PK格局是没有任何影响的。
魔王寨
魔王寨应该是魔都这些门派中受益最大的一个门派了,因为魔王在新增了武器跟衣服的五行影响,当武器跟衣服的五行为火时增加了4%的法术暴击几率,而且该状态是可以叠加的,也就是魔王寨可以通过经脉获得8%的法术暴击几率,在搭配上其他的经脉效果,魔王寨是真的有可能做到法系的100%法爆的。
狮驼岭
狮驼岭的三个经脉流派全部都被改动了,嗜血狂魔经脉增加了天魔解体状态下的暴击几率,万兽之王经脉则是综合的增加了驯兽的状态,而且武器跟衣服的五行为金时驯兽造成的伤害将会被提升2%,同样是可以叠加的,、;狂怒斗兽静脉的是提升了狂怒状态下额外使用狮搏技能的几率。
盘丝洞
小编原以为盘丝洞门派不会得到大的加强,后来才发现盘丝洞在本次静脉调整中算是增强的任务方面的输出,大家可以看到,百魅魔妹经脉下,当队伍中只有一名盘丝洞弟子的时候,天罗地网对不带有该状态的单位造成的伤害提高40%。
有玩家在开发测试区进行过测试,175级的盘丝洞搭配好装备之后是可以秒到5800的数据的,如果将各项属性全部都调到极限,盘丝洞的三个单位都是可以做到6000以上的群秒伤害的,这么来看,固伤流派的盘丝洞要比魔天宫还要强。
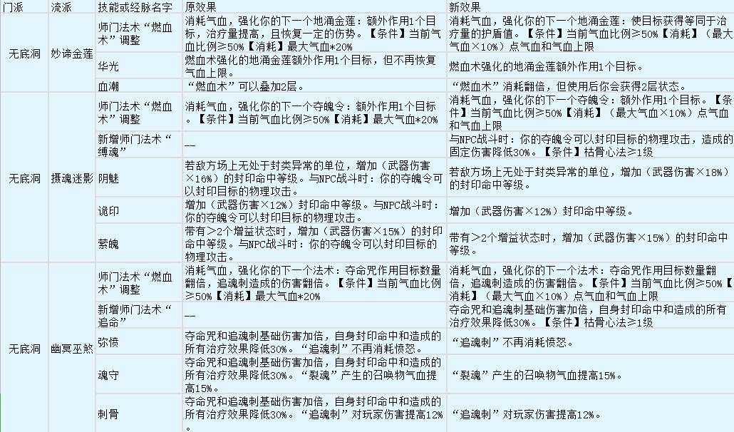
无底洞
无底洞是魔族这六个门派中修改最多的一个门派,无底洞的修改大多是将原本的经脉技能变为门派的被动技能,又或者是将原本的经脉技能变成了新增的门派法宝,因为无底洞门派修改的经脉比较多的原因,在四月份门派调整之后无底洞的玩家需要经过比较长的时间才能够琢磨出什么样的经脉更适合刷任务?什么样的经脉更适合打PK?
女魃墓
女魃墓在本次门派调整中也被调整了,不过小编感觉女魃墓的调整是可以忽略不计的,因为本次调整仅仅只是稍微的提升了女魃墓召唤的幻魔的伤害,然后又稍微提升了炽火流离恢复的气血效果。
在魔族的这五个门派中,小编感觉在本次门派调整中受益最大的应该就是魔王寨跟盘丝洞,魔王寨获得了8%的法术暴击几率,盘丝洞都是增强了自己的固伤群秒能力,虽然没有增加群秒的个数,但是盘丝洞的天罗地网造成的伤害得到了大大的提升。
